Made with
ConceptDraw
DIAGRAM 18

Flowchart Symbols: Meaning and Examples

Quick answer: A flowchart is a visual process map that shows workflow steps, decisions, and logic paths using standardized symbols connected by arrows.

In short: A flowchart helps explain how a process works from start to finish.

  • Shows process steps and actions
  • Uses standardized diagram symbols
  • Represents decision logic visually
  • Helps analyze and improve workflows

Flowchart definition: It is a diagram that represents a process, workflow, or algorithm using standardized symbols connected by directional arrows.

This guide reflects structured process modeling practices used in business analysis, industrial engineering, software documentation, and visual workflow design, including process visualization and decision flow modeling.

Why it matters: These diagrams help teams document procedures, clarify decision paths, standardize workflow logic, and improve communication across operational and technical processes.

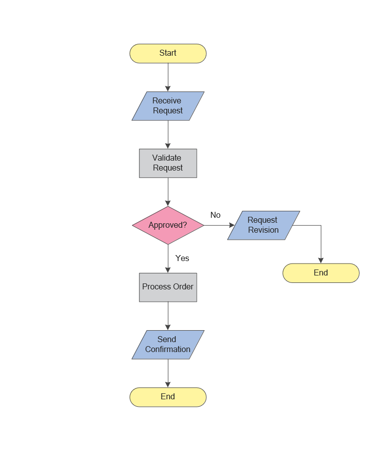
Basic flowchart diagram showing request approval process with decision branching
Simple flowchart example showing a structured approval workflow with process steps, directional flow, and decision branching.

View full-size flowchart example

This visual illustrates the core structure of a flowchart, including sequential steps, directional arrows, and a decision point that changes the execution path.

This guide is part of a broader set of resources explaining flowchart symbols, examples, design principles, and diagramming tools.

On this page: definition, symbols, examples, benefits, applications, creation steps, best practices, common mistakes, diagram types, comparisons, history, standards, tools, related guides, and FAQ.

What Is a Flowchart?

A flowchart is a structured process diagram used to visualize workflows, algorithms, decision logic, and step-by-step process execution. A well-designed flowchart helps teams document procedures, clarify execution paths, and improve operational communication. It is widely used in business process mapping, workflow analysis, and algorithm representation.

These diagrams are widely used for process modeling, system documentation, business analysis, process visualization, algorithm design, and workflow standardization.

Flowcharts are commonly used alongside workflow diagrams, process maps, and other visual workflow tools used to document operational logic.

To better understand how flowcharts work in practice, the next step is to examine the standard symbols used to build them.

Key Flowchart Symbols

Flowcharts rely on standardized symbols that represent actions, decisions, inputs, outputs, and connectors within a process. Consistent symbol usage makes a flowchart easier to read, review, and maintain.

Process Symbol (Rectangle)

Meaning: Represents an action or task execution within a process diagram.

Start and End Symbol (Oval)

Meaning: Indicates the beginning or completion of a process.

Decision Symbol (Diamond)

Meaning: Represents conditional branching and logical decision points.

Input / Output Symbol (Parallelogram)

Meaning: Used to illustrate data entry, output, or external interaction.

Connector Symbol

Meaning: Links segments in complex diagrams for clarity and continuity when the process cannot be shown cleanly in a single uninterrupted line.

Standard flowchart symbols including process, decision, input output and terminator shapes
Common flowchart symbols used to represent process steps, decision logic, inputs, outputs, and connector points in a structured workflow.

View full-size flowchart symbol overview

This visual shows the standard symbol set used to build clear process diagrams and interpret flowchart structure consistently.

See the full flowchart symbols guide for meanings, usage rules, and examples of each standard shape.

In addition to basic symbols, more advanced flowchart diagrams may include predefined process symbols, document symbols, database symbols, and delay indicators. These elements are typically used in more complex system diagrams and enterprise workflows.

For most business and operational diagrams, however, a compact symbol set is usually enough: start/end, process, decision, input/output, and connectors. This keeps the diagram readable without losing essential logic.

Once the basic symbols are understood, the next step is to see how they work together in real-world process diagrams, from simple task flows to more advanced operational models.

Flowchart Diagram Examples

Each example below highlights a different use case: simple step sequencing, business workflows, advanced branching, and cross-functional responsibility mapping.

Simple Process Flowchart

Use case: A basic operational process showing step sequence and decision branching.

Simple process flowchart showing sequence and decision branching
Simple process flowchart showing sequential steps, directional flow, and a basic decision branch.

View full-size simple process flowchart

This example demonstrates the basic logic of a flowchart using a clear sequence, directional arrows, and a simple branching point.

Business Process Flowchart

Use case: Used for operational efficiency analysis and cross-department coordination.

Flowchart example showing a customer request approval process with start, input output, process steps, decision branches, and end
Example flowchart showing how standard symbols represent steps, decisions, and outputs in a customer request approval process.

This example shows how individual standard symbols work together to describe a complete process from input to decision and outcome.

This example shows how the most common symbols work together to represent a simple process. The cheat sheet below summarizes their meaning and their most typical use in process diagrams.

Flowchart Symbols Cheat Sheet

The table below provides a quick-reference summary of the most common flowchart symbols, their meaning, and when to use them in real-world process diagrams.

Symbol Meaning When to Use Common Mistake
Start / End Marks the beginning or completion of a process. Use at process boundaries. Using it for normal steps.
Process Represents a task or action. For each operational step. Writing long sentences inside shapes.
Decision Represents a conditional branch. When the flow splits into labeled outcomes. Not labeling outgoing arrows.
Input / Output Data entering or leaving the process. Forms, reports, system output, or user input. Using it for processing actions.
Connector Links distant parts of the diagram. Large diagrams or multi-page flows. Overusing connectors instead of simplifying the flow.
Document A document or report used or produced in the process. When creating, reviewing, sending, or storing documents. Using it for generic steps instead of actual documents.
Database / Data Store Stored data the process reads from or writes to. When saving, retrieving, or persisting records. Confusing data storage with processing actions.
Predefined Process A referenced subprocess that expands into another diagram. When a step represents a reusable procedure. Using it without a clear reference to details.
Delay A waiting period before the next step. When time-based holds or queues matter. Not specifying duration or trigger.

The cheat sheet above summarizes symbol meaning in a compact reference format. The next section turns that reference into a faster decision tool so you can choose the right flowchart symbol based on a specific diagram task.

Quick Selection Guide

Which symbol should I use? Use this quick reference to choose common symbols faster.

If you need to… Use this symbol Why
Show the beginning or end of a process Start / End (Terminator) Defines the boundaries of the flow.
Describe an action or task Process (Rectangle) Represents a single step.
Route the flow based on a condition Decision (Diamond) Creates labeled branches such as Yes/No.
Show data entering or leaving a process Input / Output (Parallelogram) Separates data exchange from actions.
Connect distant parts of the same page Connector (On-page) Avoids long or crossing lines.
Continue the flow on another page or screen Off-page Connector References continuation across pages.

If you are documenting business processes, auditing workflows, or preparing technical diagrams, using standardized flowchart shapes improves clarity, consistency, and readability.

Common Mistakes and Best Practices

  • Use one symbol per meaning; avoid mixing multiple semantics in one shape.
  • Label decision outcomes consistently, such as Yes/No or True/False.
  • Keep flow direction consistent, usually top-down or left-to-right.
  • Avoid crossing lines; use connectors as diagrams grow.
  • Prefer core symbols unless advanced notation is truly necessary.
  • Use swimlanes when ownership or responsibility must be shown.
  • If you use non-standard symbols, define them in a legend.

If ownership matters, use cross-functional flowcharts to show roles and handoffs clearly.

Standards and Notation

This section explains why most diagrams rely on a stable standard symbol set even when different tools and teams use slightly different visual styling.

Flowchart notation has evolved through decades of engineering and business practice, and its core symbols remain widely recognized across industries. In practice, most flowcharts rely on a stable set of standard symbols such as process, decision, input/output, and connectors to preserve consistent interpretation.

Most modern flowchart symbols originate from standards developed by the American National Standards Institute (ANSI) and later recognized internationally by the International Organization for Standardization (ISO). One of the best-known references is ISO 5807, which defines documentation symbols and conventions for system and process flowcharts. While not every diagram strictly follows these specifications today, the core symbol set remains broadly consistent with these conventions. That is why best practices matter: they help readers interpret diagrams quickly even when styling varies from one tool or team to another.

Standard vs Non-standard Flowchart Symbols

In practice, most professional diagrams rely on the small core set of standardized symbols described earlier on this page.

Standard symbols are recommended when your diagram must be understood by a broad audience. Non-standard symbols can work for internal conventions, but they should be introduced with a legend to reduce ambiguity and misinterpretation.

In professional environments, consistent use of standard flowchart symbols improves cross-team communication and supports clearer process documentation.

Micro-Comparison: Flowchart vs Workflow Diagram vs Process Map

These standard symbols are most useful when you understand the type of diagram you are creating. The comparison below shows where flowcharts fit relative to workflow diagrams and process maps.

Feature Flowchart Workflow Diagram Process Map
Main Focus Decision logic and control flow Task movement and handoffs High-level process structure
Primary Use Algorithm and process modeling Operational coordination Strategic overview
Typical Complexity Medium to high Medium Low to medium

The comparison above clarifies when a flowchart is the appropriate diagram type. Once that is established, the next step is understanding the most common structural patterns used to organize flowchart logic.

Common Flowchart Structures

In addition to understanding what each flowchart symbol means, it is useful to recognize the most common structural patterns used in flowcharts. These patterns describe how symbols are arranged to represent logic and control flow.

Structure Description
Sequence A linear series of steps performed one after another. This is the most common and simplest flow structure.
Decision (Conditional) A branching structure based on a condition such as Yes/No or True/False, typically represented using the decision symbol.
Loop A repeated sequence of steps that continues until a specific condition is met.
Case A multi-branch structure where one of several possible paths is selected based on defined conditions.

These structural patterns are built using standard symbols such as process, decision, and connectors. Once the structure is clear, the next practical question is which tool or template to use to build and share the diagram efficiently.

Tools and Templates

Once you understand the meaning of standard flowchart symbols, the next step is applying them consistently in a diagramming tool. Create professional diagrams using ConceptDraw DIAGRAM. The software includes professionally designed flowchart symbol libraries, drag-and-drop templates, and export options for business documentation.

If you plan to build diagrams regularly, compare options in our flowchart software guide.

It is used for operational modeling, technical process visualization, and structured business documentation. Explore additional diagram collections and symbol libraries in the Flowchart Solutions section.

Built-in Flowchart Symbol Library

The Flowcharts Rapid Draw library in ConceptDraw DIAGRAM provides a complete set of standard flowchart symbols, including process, decision, input/output, connectors, and swimlanes.

Flowchart symbol library screenshot showing standard flowchart symbols and drawing elements in ConceptDraw DIAGRAM
Built-in flowchart symbol library available in ConceptDraw DIAGRAM.

This visual shows how standard flowchart symbols are organized inside the drawing environment for faster diagram creation.

Specialized Symbol Sets

For most business and technical diagrams, the core symbols covered above are sufficient. The following section moves beyond the standard set into related diagram libraries and formal notations that use more specialized symbol systems when stricter semantics are required.

Related Diagram Libraries

Workflow Chart Symbols

Workflow diagrams describe work completed by different departments in a fixed sequence. These symbols help visualize tasks, handoffs, and responsibilities across teams.

Workflow chart symbols showing diagram elements for tasks, responsibilities, and process handoffs
Workflow chart symbols used to represent tasks, handoffs, and responsibilities.

This diagram shows how workflow-specific symbols extend basic flowchart notation when ownership and task movement matter.

See also: Workflow diagram guide.

Process Map Symbols

Process map symbols help represent business process structure with more emphasis on visibility, performance, and optimization.

Process map symbols showing business process structure, flow relationships, and mapping elements
Process map symbols used to represent business process structure and flow.

This visual explains how process maps use related symbol sets to show structure and improvement opportunities across a process chain.

See also: Process mapping guide.

Audit Flowchart Symbols

Audit flowchart symbols are adapted for compliance workflows, financial tracking, and structured quality documentation.

Audit flowchart symbols showing compliance, review, and financial process documentation elements
Audit flowchart symbols used in compliance and financial process documentation.

This diagram illustrates how audit-oriented symbols support controlled documentation of reviews, checks, and compliance steps.

See also: Audit flowchart guide.

HR Flowchart Symbols

HR flowchart symbols help map recruitment, hiring, onboarding, payroll, and employee development processes.

HR flowchart symbols showing recruitment, onboarding, payroll, and employee process elements
HR flowchart symbols used to represent recruitment and employee processes.

This visual shows how HR teams can use specialized symbols to document people-related workflows more clearly.

See also: HR flowchart guide.

Formal Business Process Notations

Some teams move beyond general-purpose flowcharts and use formal notations when they need stricter semantics and enterprise-level process modeling conventions.

Business Process Diagram Symbols (BPMN)

BPMN is designed to create diagrams that are understandable to business stakeholders while supporting more formal business-process semantics than a basic flowchart.

BPMN symbols showing formal business process modeling notation elements and activity shapes
BPMN symbols used for formal business process modeling.

This diagram helps readers distinguish general-purpose flowchart symbols from BPMN notation used in formal process modeling.

See also: BPMN diagram guide.

IDEF0 Diagram Symbols

IDEF0 diagrams visualize functional system models and are used in systems analysis, integration, and structured business process modeling.

IDEF0 symbols showing functional system modeling elements and structured process relationships
IDEF0 symbols used for functional system modeling.

This visual shows how IDEF0 uses a more formal symbolic system for modeling functions, inputs, controls, outputs, and mechanisms.

See also: IDEF diagram guide.

After reviewing standard, specialized, and formal symbol systems, the next practical step is determining how the diagram will be shared, presented, or exported in real workflows.

Export and Formats

Once the right symbols and related notation are selected, the next practical step is choosing how the finished flowchart will be shared, presented, or exported.

Flowcharts created in ConceptDraw DIAGRAM can be reviewed, modified, and converted into multiple formats:

# Variety of Formats
1. MS Visio
2. HTML
3. PDF file
4. MS PowerPoint Presentation
5. SVG
6. Image

Once the diagram is created and prepared for sharing, the related resources below provide deeper guidance on flowchart structure, examples, design, and software selection.

Related Flowchart Resources in This Cluster

If you still have practical questions after the reference sections above, the FAQ below addresses the points that come up most often when applying standard symbols, understanding their meaning, and using them in real diagrams.

FAQ

What do flowchart symbols mean?

The meaning of flowchart symbols refers to the standardized interpretation of shapes used in process diagrams. Each shape represents a specific function, such as a process step, a decision point, or data input/output.

What shapes are used in flowcharts?

Most flowcharts use a core set of standard shapes: Start/End (terminator), Process (rectangle), Decision (diamond), Input/Output (parallelogram), and connectors or flowlines for navigation and direction.

What are the 5 basic flowchart symbols?

The most common symbols are Start/End (terminator), Process, Decision, Input/Output, and Flowlines (arrows) that show sequence.

What symbol is used for a decision in a flowchart?

A decision is typically shown as a diamond with labeled outgoing branches such as Yes/No or True/False.

What is the difference between a connector and an off-page connector?

An on-page connector links parts of the same diagram on one page. An off-page connector indicates that the flow continues on another page or screen.

What are standard flowchart symbols?

Standard flowchart symbols follow widely used conventions so diagrams remain readable across teams and industries.

Can I invent my own flowchart symbols?

You can, but it is best to keep a consistent, recognizable set of symbols. If you use custom symbols, include a legend that explains them.

How do I label decision branches?

Use short labels such as Yes/No or True/False directly on the outgoing arrows and keep them consistent.

Do I need swimlanes for roles or departments?

Use swimlanes or cross-functional flowcharts when responsibility matters. Lanes show who performs each step and where decisions are owned.

Flowchart symbols vs BPMN symbols — what is the difference?

Flowcharts use a small general-purpose symbol set, while BPMN is a more formal notation designed for business process semantics.

What does a parallelogram mean in a flowchart?

In a flowchart, a parallelogram represents input or output. It is used to show data entering the process, such as user input, or information leaving the process, such as a report or displayed result.

ConceptDraw
DIAGRAM 18