www.ConceptDraw.com

Assessment and treatment algorithm for overweight and obesity

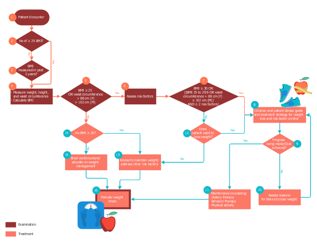
This medical flowchart sample shows assessment and treatment algorithm for overweight and obesity. It was drawn on the base of Wikimedia Commons file: Assessment and treatment algorithm for overweight and obesity.png. [commons.wikimedia.org/wiki/File:Assessment_and_treatment_algorithm_for_overweight_and_obesity.png] "A medical algorithm is any computation, formula, statistical survey, nomogram, or look-up table, useful in healthcare. Medical algorithms include decision tree approaches to healthcare treatment (e.g., if symptoms A, B, and C are evident, then use treatment X) and also less clear-cut tools aimed at reducing or defining uncertainty." [Medical algorithm. Wikipedia] The medical flow chart example "Assessment and treatment algorithm for overweight and obesity" was designed using ConceptDraw PRO software extended with Healthcare Workflow Diagrams solution from Business Processes area of ConceptDraw Solution Park.
Medical flowchart
Medical flowchart, straight connector, direct connector, stadium, rounded elbow connector, rectangle, fitness, drawing shapes, dietetics, diamond, circle,