www.ConceptDraw.com

Discussion cycle process

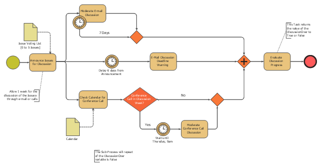
This BPMN diagram sample shows the discussion cycle business process workflow. It was designed on the base of the Wikimedia Commons file: BPMN-DiscussionCycle.jpg. [commons.wikimedia.org/wiki/File:BPMN-DiscussionCycle.jpg] "A business process is a collection of related, structured activities or tasks that produce a specific service or product (serve a particular goal) for a particular customer or customers. ... A business process can be decomposed into several sub-processes, which have their own attributes, but also contribute to achieving the goal of the super-process. The analysis of business processes typically includes the mapping of processes and sub-processes down to activity level. A business process model is a model of one or more business processes, and defines the ways in which operations are carried out to accomplish the intended objectives of an organization. Such a model remains an abstraction and depends on the intended use of the model. It can describe the workflow or the integration between business processes. It can be constructed in multiple levels." [Business process modeling. Wikipedia] The BPMN diagram example "Discussion cycle process" was created using the ConceptDraw PRO diagramming and vector drawing software extended with the Business Process Diagram solution from the Business Processes area of ConceptDraw Solution Park.
BPMN diagram
BPMN diagram, timer, text annotation, task, smart sequence flow, smart association, none, start, none, intermediate, exclusive gateway, decision, data,