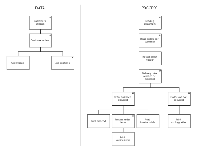
This Jackson structured programming sample shows data and process diagrams.
This JSP diagram example was drawn on the base of the Wikimedia Commons file: Jackson Diagramm.gif. [commons.wikimedia.org/wiki/File:Jackson_Diagramm.gif]
"JSP uses semi-formal steps to capture the existing structure of a program's inputs and outputs in the structure of the program itself.
The intent is to create programs which are easy to modify over their lifetime. Jackson's major insight was that requirement changes are usually minor tweaks to the existing structures. For a program constructed using JSP, the inputs, the outputs, and the internal structures of the program all match, so small changes to the inputs and outputs should translate into small changes to the program." [Jackson structured programming. Wikipedia]
The JSP example "Jackson diagram" was designed using ConceptDraw PRO software extended with solution from the Software Development area of ConceptDraw Solution Park.