www.ConceptDraw.com

EXPRESS-G diagram - Audio compact disc collection

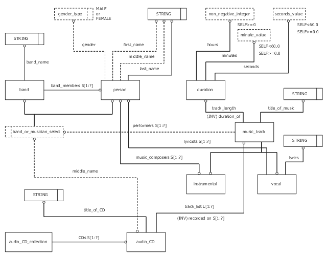
This EXPRESS-G diagram sample shows "Requirements of a database for an audio compact disc (CD) collection, presented in EXPRESS-G notation.". [EXPRESS (data modeling language). Wikipedia] This data model example was drawn on the base of the Wikimedia Commons file: A 01 Audio compact disc collection.svg. [commons.wikimedia.org/wiki/File:A_01_Audio_compact_disc_collection.svg] This file is made available under the Creative Commons CC0 1.0 Universal Public Domain Dedication. [creativecommons.org/publicdomain/zero/1.0/deed.en] The data model example "EXPRESS-G diagram - Audio compact disc collection" was designed using ConceptDraw PRO software extended with EXPRESS-G solution from the Software Development area of ConceptDraw Solution Park.
Data model
Data model, subtype, supertype, Express-G notation, select type, Express-G notation, relationship pointer, inverse cardinality, Express-G notation, enumerated type, Express-G notation, entity, Express-G notation, defined type, Express-G notation, cardinality, Express-G notation, base types, Express-G notation,