www.ConceptDraw.com

Audit flowchart - Claim data processing

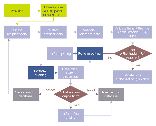
This audit flowchart sample was created on the base of the figure illustrating the webpage "Introduction to Claims Edits, Audits, Error Status Codes, and EOBs" from the website of the Ohio Department of Medicaid. "Process. As claims are submitted and processed, the data on the claim is validated against a series of rules, edits, and audits. Review the flowchart below to follow the sequence in which claim data is processed to see where edits and audits impact the claim adjudication process." [medicaid.ohio.gov/PROVIDERS/MITS/MITSNonProviderCommunications/MITSOnlineTutorials/IntroductiontoClaimsEdits,Audits.aspx] The audit flowchart example "Claim data processing" was created using the ConceptDraw PRO diagramming and vector drawing software extended with the Audit Flowcharts solution from the Finance and Accounting area of ConceptDraw Solution Park. www.conceptdraw.com/solution-park/finance-audit-flowcharts
Audit flowchart
Audit flowchart, tagged process, decision,