www.ConceptDraw.com

Wikivoyage Global ID Workflow

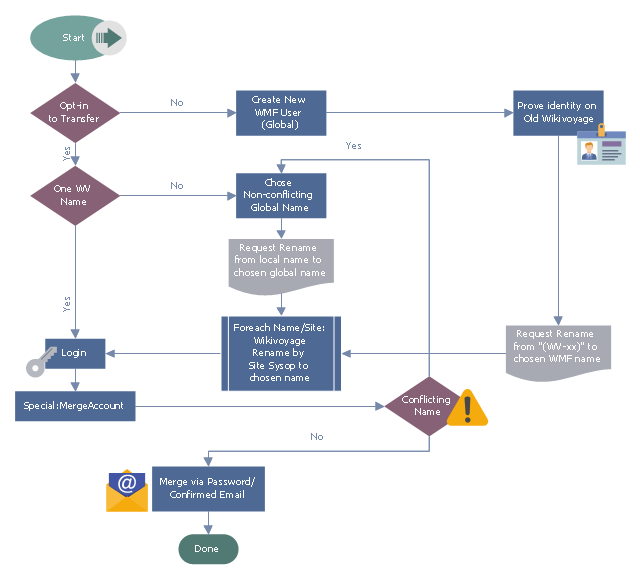
This flowchart example was designed on the base of the Wikimedia Commons file: Wikivoyage Global ID Workflow.svg. "Workflow for getting a global username for Wikivoyage users migrating to WMF." [commons.wikimedia.org/wiki/File:Wikivoyage_Global_ID_Workflow.svg] This file is licensed under the Creative Commons Attribution-Share Alike 3.0 Unported license. [creativecommons.org/licenses/by-sa/3.0/deed.en] "Your global account (also called unified login or SUL/single user login) is your single username reserved across all Wikimedia projects (except some special wikis). This gives you a consistent identity throughout Wikimedia, enables features like global user pages, reduces vectors for impersonation, and lets you visit many projects without manually logging in on each wiki." [meta.wikimedia.org/wiki/Help:Unified_login] The flowchart example "Wikivoyage Global ID Workflow" was created using ConceptDraw PRO software extended with the Business Process Workflow Diagrams solution from the Business Processes area of ConceptDraw Solution Park.
Business process flowchart
Business process flowchart, terminator, straight connector, direct connector, start, ellipse, start, process, predefined process, identity, employee badge, email, elbow connector, smart connector, document, decision, attention, access, key,