www.ConceptDraw.com

State machine diagram

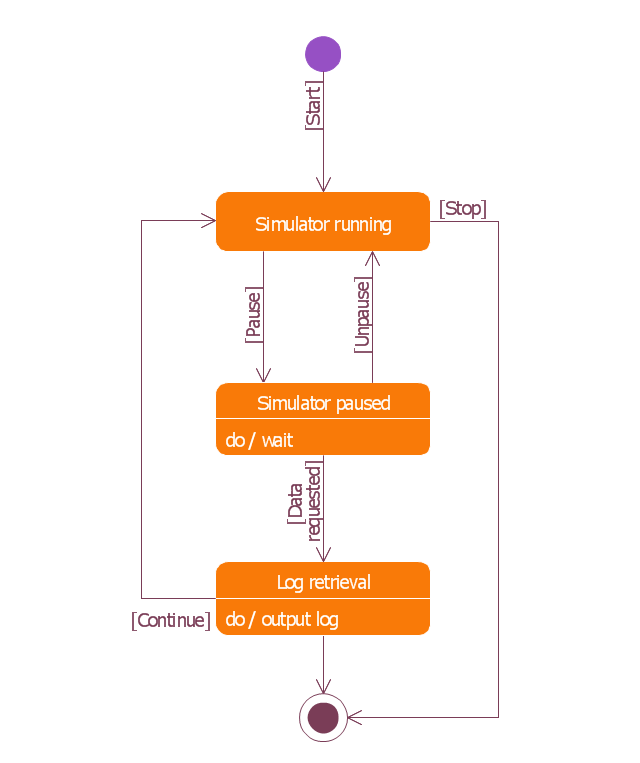
This example was redesigned from the Wikimedia Commons file: UML state diagram.png. [commons.wikimedia.org/wiki/File:UML_state_diagram.png] This file is licensed under the Creative Commons Attribution-Share Alike 3.0 Unported license. [creativecommons.org/licenses/by-sa/3.0/deed.en] "The StateMachine package defines a set of concepts that can be used for modeling discrete behavior through finite state transition systems. The state machine represents behavior as the state history of an object in terms of its transitions and states. The activities that are invoked during the transition, entry, and exit of the states are specified along with the associated event and guard conditions. Activities that are invoked while in the state are specified as “do Activities,” and can be either continuous or discrete. A composite state has nested states that can be sequential or concurrent. The UML concept of protocol state machines is excluded from SysML to reduce the complexity of the language. The standard UML state machine concept (called behavior state machines in UML) are thought to be sufficient for expressing protocols." [omg.org/spec/SysML/1.3/PDF] The example "State machine diagram" was drawn using the ConceptDraw PRO diagramming and vector drawing software extended with the SysML solution from the Software Development area of ConceptDraw Solution Park.
SysML state machine diagram
SysML state machine diagram, transition, simple state, initial pseudostate, initial node, final state,