www.ConceptDraw.com

Design elements - Ports and Flows

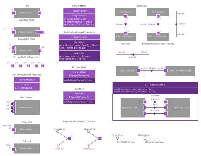
The vector stencils library "Ports and Flows" contains 26 SysML symbols. Use it to design your SysML diagrams using ConceptDraw PRO diagramming and vector drawing software. "The main motivation for specifying ports and flows is to enable design of modular, reusable blocks with clearly defined ways of connecting and interacting with their context of use. This clause extends UML ports to support nested ports, and extends blocks to support flow properties, and required and provided features, including blocks that type ports. Ports can be typed by blocks that support operations, receptions, and properties as in UML. SysML defines a specialized form of Block (InterfaceBlock) that can be used to support nested ports. SysML identifies two kinds of ports, one that exposes features of the owning block or its internal parts (proxy ports), and another that supports its own features (full ports). Default compatibility rules are defined for connecting blocks used in composite structure, including parts and ports, with association blocks available to define more specific ways of doing this. These additional capabilities in SysML enable modelers to specify a wide variety of interconnectable components, which can be implemented through many engineering and social techniques, such as software, electrical or mechanical components, and human organizations. This clause also extends UML information flows for specifying item flows across connectors and associations." [www.omg.org/spec/SysML/1.3/PDF] The SysML shapes example "Design elements - Ports and Flows" is included in the SysML solution from the Software Development area of ConceptDraw Solution Park.
SysML ports and flows symbols
SysML ports and flows symbols, standard port, required interface, provided interface, required interface, required and provided features, proxy port, provided interface, port, flow property, port, object node, nested port, item flow, interface block, interface, interface, full port, flow property, connector property, conjugated port,