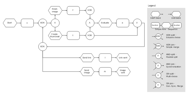
The event-driven process chain flowchart sample "EPC diagram" was created on the base of illustration from "Methods for the specification and verification of business processes. 19 - Event-driven process chains. Roberto Bruni. 2011".
"An Event-driven Process Chain (EPC) is a
particular type of flow-chart that can be used for configuring an Enterprise Resource Planning (ERP) implementation.
Supported by many tools (e.g. SAP R/3).
EPC Markup Language available (EPML)
as interchange format. ...
EPC overview.
Important notation to model the domain aspects of business processes.
Rather informal notation.
EPC focus is on representing domain concepts and processes (not their formal aspects and technical realization).
It can be used to drive the modeling, analysis and redesign of business process." [cli.di.unipi.it/~rbruni/MPB-12/19-EPC.pdf]
The event-driven process chain flowchart example "EPC diagram" was created using the ConceptDraw PRO diagramming and vector drawing software extended with the Basic EPC solution from the Business Processes area of ConceptDraw Solution Park.