www.ConceptDraw.com

Process flowchart - Providing telecom services

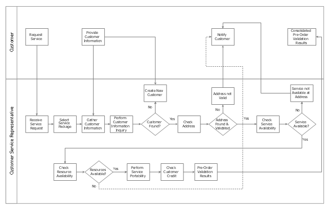
This process flowchart sample shows the telecommunication services. "Telecommunication is communication at a distance by technological means, particularly through electrical signals or electromagnetic waves. ... Electrical and electromagnetic telecommunication technologies include telegraph, telephone, and teleprinter, networks, radio, microwave transmission, fiber optics, communications satellites and the Internet." [Telecommunication. Wikipedia] "A telecommunications service provider or TSP is a type of communications service provider that has traditionally provided telephone and similar services. This category includes incumbent local exchange carriers, competitive local exchange carriers, and mobile wireless communication companies. ... While some people use the terms "telecom service provider" and "communications service provider" interchangeably, the term TSP generally excludes Internet service providers (ISPs), cable companies, satellite TV, and managed service providers. ... TSPs provide access to telephone and related communications services." [Telecommunications service provider. Wikipedia] The swim lane diagram example "Process flowchart - Providing telecom services" was created using the ConceptDraw PRO diagramming and vector drawing software extended with the Process Flowcharts solution from the Business Processes area of ConceptDraw Solution Park.
Swin lane diagram
Swin lane diagram, swim lanes, horizontal swimlanes, process, decision,