Vertical process flowchart - Template
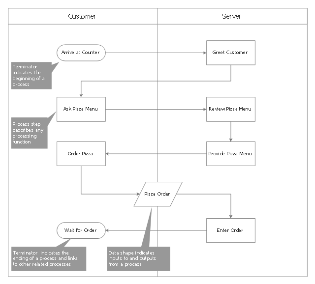
Cross-Functional (Deployment) Flowcharts visualize what functional units (people, departments or functional areas) are responsible for the business process operations. The flowcharts are divided into rows/columns of functional units. Blocks of various shapes represent the process steps, and are placed in rows/columns of the responsible functional units. These flowcharts are used to display the relationships of processes and responsible functional units.
This vertical process flowchart template for the ConceptDraw PRO diagramming and vector drawing software is included in the Process Flowcharts solution from the Business Processes area of ConceptDraw Solution Park.