www.ConceptDraw.com

Logic gate diagram

Logic gate diagram
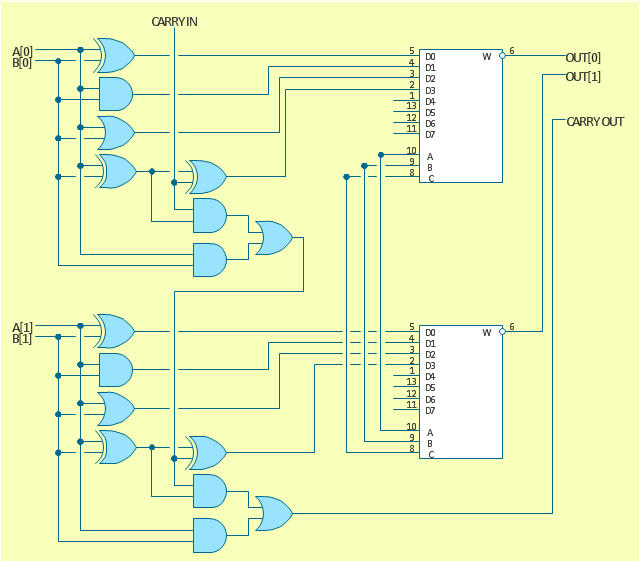
Logic gate diagram, negative logic, dot, junction, OR gate, EX-OR gate, exclusive-OR gate, AND gate,