www.ConceptDraw.com

Simple switched supply - Circuit diagram

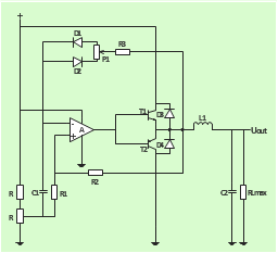
The analogue electronics diagram "Simple switched supply" was redesigned from the Wikimedia Commons file: Switchat.png. [commons.wikimedia.org/wiki/File:Switchat.png] "Analogue electronics (or analog in American English) are electronic systems with a continuously variable signal, in contrast to digital electronics where signals usually take only two different levels. The term "analogue" describes the proportional relationship between a signal and a voltage or current that represents the signal." [Analogue electronics. Wikipedia] The circuit diagram example "Simple switched supply" was created using the ConceptDraw PRO diagramming and vector drawing software extended with the Electrical Engineering solution from the Engineering area of ConceptDraw Solution Park.
Circuit diagram
Circuit diagram, operational amplifier, junction, ground connection, ground, fixed resistor, resistor, fixed capacitor, capacitor, bipolar transistor, bipolar junction transistor, BJT, PNP, bipolar transistor, bipolar junction transistor, BJT, NPN, air inductor, inductor,