www.ConceptDraw.com

Flowchart - EMR process

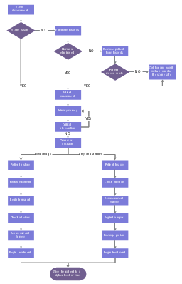
This flowchart sample was designed on the base of Wikimedia Commons file: EMR process flow.jpg. "A process flow chart for an emergency medical responder." [commons.wikimedia.org/wiki/File:EMR_process_flow.jpg] The flow chart example "Flowchart - EMR process" was designed using ConceptDraw PRO software extended with Сlassic Business Process Modeling solution from Business Processes area of ConceptDraw Solution Park.
Business process modeling diagram
Business process modeling diagram, start, terminator, process, step, operation, flow line, arrow, connector, entity relationship,