www.ConceptDraw.com

Online Store Management

,
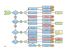
, start, flow line, arrow, connector, event, decision indicator, yes, decision indicator, no, decision, database, data input, data output,
,