www.ConceptDraw.com

Weak entity ERD

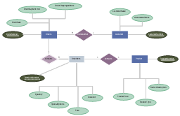
This example was designed on the base of the Wikimedia Commons file: Weak entity ER-example.svg. [commons.wikimedia.org/wiki/File:Weak_entity_ER-example.svg] This file is licensed under the Creative Commons Attribution-Share Alike 3.0 Unported license. [creativecommons.org/licenses/by-sa/3.0/deed.en] "In a relational database, a weak entity is an entity that cannot be uniquely identified by its attributes alone; therefore, it must use a foreign key in conjunction with its attributes to create a primary key. The foreign key is typically a primary key of an entity it is related to. In entity relationship diagrams, ER diagrams a weak entity set is indicated by a bold (or double-lined) rectangle (the entity) connected by a bold (or double-lined) type arrow to a bold (or double-lined) diamond (the relationship)." [Weak entity. Wikipedia] The entity-relationship diagram example "Weak entity ERD" was drawn using ConceptDraw PRO software extended with the Entity-Relationship Diagram (ERD) solution from the Software Development area of ConceptDraw Solution Park.
Entity-relationship diagram
Entity-relationship diagram, week key attribute, weak entity, relationship, key attribute, identifying relationship, entity, attribute,