www.ConceptDraw.com

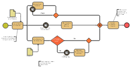
BPMN diagram

BPMN diagram
BPMN diagram, timer, text annotation, task, smart sequence flow, smart association, none, start, none, intermediate, exclusive gateway, decision, data,