www.ConceptDraw.com

JSP diagram - Print bank statement

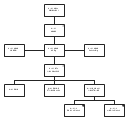
This Jackson structured programming diagram sample shows structure of the print bank statement program. This JSP diagram example was drawn on the base of the picture #5 on the p.15 of the CS 532 Software Design Study Questions by F.T. Sheldon from the Computer Science Department of the University of Colorado at Colorado Springs. [www.csm.ornl.gov/~sheldon/cs532/studyqs.pdf] "JSP uses semi-formal steps to capture the existing structure of a program's inputs and outputs in the structure of the program itself. The intent is to create programs which are easy to modify over their lifetime. Jackson's major insight was that requirement changes are usually minor tweaks to the existing structures. For a program constructed using JSP, the inputs, the outputs, and the internal structures of the program all match, so small changes to the inputs and outputs should translate into small changes to the program." [Jackson structured programming. Wikipedia] The Jackson structured programming diagram example "JSP diagram - Print bank statement" was designed using ConceptDraw PRO software extended with solution from the Software Development area of ConceptDraw Solution Park.
Jackson structured programming
Jackson structured programming, process, Jackson structured programming, JSP diagrams, direct connector, action, process, Jackson structured programming, JSP diagrams,