www.ConceptDraw.com

JSP diagram - Selection

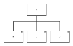
This Jackson structured programming diagram sample shows the JSP selection. This JSP diagram example was drawn on the base of the Wikimedia Commons file: JSP Selection.png. [commons.wikimedia.org/wiki/File:JSP_Selection.png] "Selection is similar to a sequence, but with a circle drawn in the top right hand corner of each optional operation. In the example, operation A consists of one and only one of operations B, C or D." [Jackson structured programming. Wikipedia] The example "JSP diagram - Selection" was designed using ConceptDraw PRO software extended with solution from the Software Development area of ConceptDraw Solution Park.
Jackson structured programming
Jackson structured programming, selection, Jackson structured programming, JSP diagrams, direct connector, action, process, Jackson structured programming, JSP diagrams,