This Jackson structured programming diagram sample shows sequence.
This JSP diagram example was drawn on the base of the Wikimedia Commons file: JSP Sequence.png. [commons.wikimedia.org/wiki/File:JSP_Sequence.png]
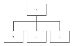
"A sequence of operations is represented by boxes connected with lines. In the example below, operation A consists of the sequence of operations B, C and D." [Jackson structured programming. Wikipedia]
The Jackson structured programming diagram example "JSP Sequence" was designed using ConceptDraw PRO software extended with solution from the Software Development area of ConceptDraw Solution Park.