www.ConceptDraw.com

IVR mobile operator diagram

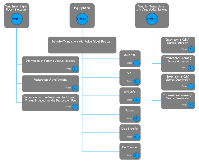
"In telecommunications, IVR allows customers to interact with a company’s host system via a telephone keypad or by speech recognition, after which they can service their own inquiries by following the IVR dialogue. IVR systems can respond with prerecorded or dynamically generated audio to further direct users on how to proceed. ... common IVR services include: Mobile - Pay-As-You-Go account funding; registration; mobile purchases, such as ring tones and logos" [Interactive voice response. Wikipedia] The IVR mobile operator diagram example was created using the ConceptDraw PRO software extended with the Interactive Voice Response Diagrams solution from the Computer and Networks area of ConceptDraw Solution Park.
IVR flow diagram
IVR flow diagram, menu block, button, menu block, main menu block,