www.ConceptDraw.com

IVR diagram multipage sample

"DTMF decoding and speech recognition are used to interpret the caller's response to voice prompts. DTMF tones are entered via the telephone keypad. Two main varieties of speech recognition are used in IVR: that based upon predefined grammars (used in "directed" dialogues), and that based on statistically trained language models (used in "natural language" dialogues). Directed dialogues prompt the caller with specific questions or options. Natural language dialogues employ open questions (e.g. "How can I help you?"), are more conversational, and can interpret free-form responses. Other technologies include using Text-To-Speech (TTS) to speak complex and dynamic information, such as e-mails, news reports or weather information. TTS is computer generated synthesized speech that is no longer the robotic voice traditionally associated with computers. Real voices create the speech in fragments that are spliced together (concatenated) and smoothed before being played to the caller." [Interactive voice response. Wikipedia] This IVR diagram multipage example was created using the ConceptDraw PRO software extended with the Interactive Voice Response Diagrams solution from the Computer and Networks area of ConceptDraw Solution Park.
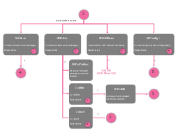
IVR flow 1
IVR flow 1, menu block, main menu block, button,
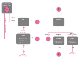
IVR flow 2
IVR flow 2, menu block, button,
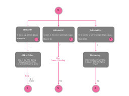
IVR flow 3
IVR flow 3, menu block, button,
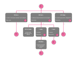
IVR flow 4
IVR flow 4, menu block, button,
IVR flow 5
IVR flow 5, menu block, button,
IVR flow 6
IVR flow 6, menu block, button,