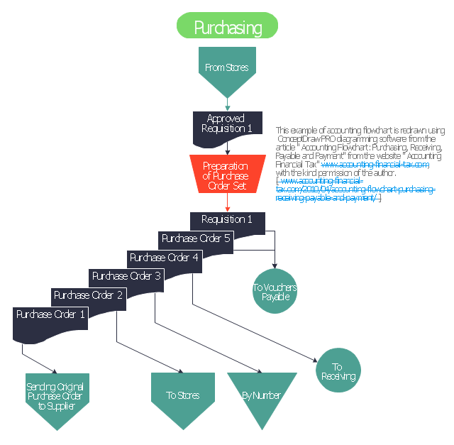
This accounting flow chart example was redrawn from the article "Accounting flowchart: Purchasing, Receiving, Payable and Payment" from the website "Accounting Financial Tax" www.accounting-financial-tax.com , with the kind permission of the author.
[ www.accounting-financial-tax.com/2010/04/accounting-flowchart-purchasing-receiving-payable-and-payment/ ]
The example "Purchasing flowchart" was created using the ConceptDraw PRO software extended with the Accounting Flowcharts solution from the Finance and Accounting area of ConceptDraw Solution Park.