www.ConceptDraw.com
Block diagram
Block diagram
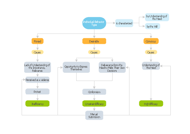
Block diagram - Types of individual behavior in organization
Block diagram