www.ConceptDraw.com

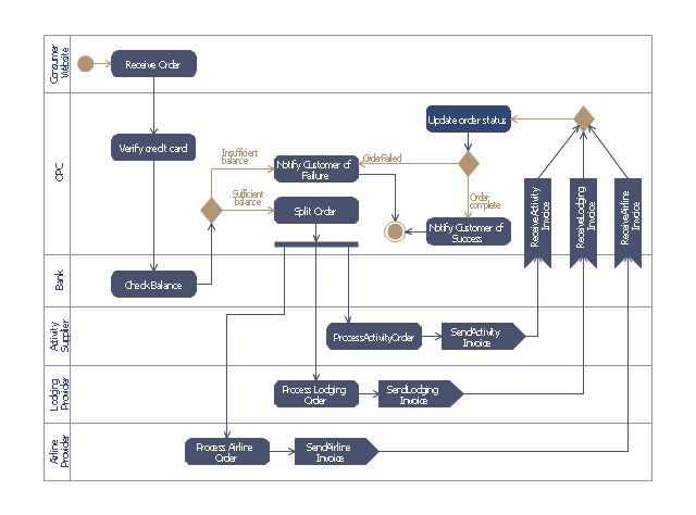
UML activity diagram of purchase order processing

UML activity diagram of purchase order processing
UML activity diagram of purchase order processing , send signal action, initial node, horizontal swimlanes, activity partition, activity group, fork node, join node, decision node, merge node, activity final node, activity edge, object flow edge, action, accept event action,