www.ConceptDraw.com
Business process modeling
Business process modeling
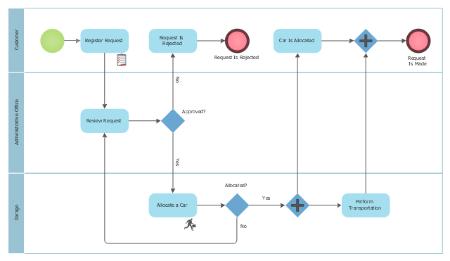
Taxi order process - BPMN 1.2 diagram
Business process modeling