www.ConceptDraw.com
Business process modeling
Business process modeling
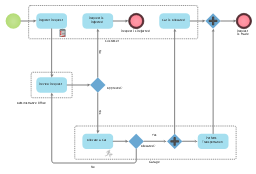
Taxi service order procedure - BPMN 1.2 diagram
Business process modeling