www.ConceptDraw.com

Distribution flowchart example

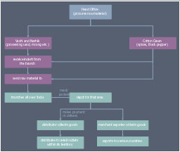
This business process flowchart example was redesigned from the Wikimedia Commons file: SMGULP-distribution-flowchart.png. [commons.wikimedia.org/wiki/File:SMGULP-distribution-flowchart.png] "Shri Mahila Griha Udyog Lijjat Papad, popularly known as Lijjat, is an Indian women's cooperative involved in manufacturing of various fast moving consumer goods." [Shri Mahila Griha Udyog Lijjat Papad. Wikipedia] The business process map example "Distribution flowchart example" was drawn using the ConceptDraw PRO diagramming and business graphics software extended with the Business Process Mapping solution from the Business Processes area of ConceptDraw Solution Park.
Business process map
Business process map, process, step, operation, flow line, arrow, connector,