www.ConceptDraw.com

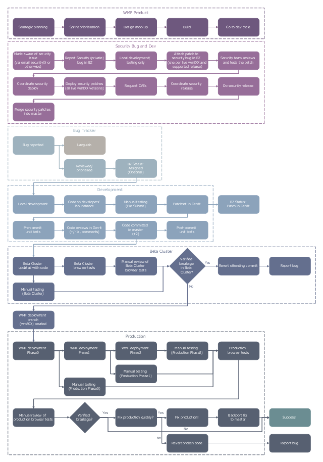
Wikimedia development and deployment flowchart

This business process flowchart example was redesigned from the Wikimedia Commons file: Wikimedia development and deployment flowchart.png. [commons.wikimedia.org/wiki/File:Wikimedia_development_and_deployment_flowchart.png] This file is made available under the Creative Commons CC0 1.0 Universal Public Domain Dedication. [creativecommons.org/publicdomain/zero/1.0/deed.en] "A deployment flowchart (sometimes referred to as a cross functional flowchart) is a business process mapping tool used to articulate the steps and stakeholders of a given process. ... As deployment flowcharts highlight the relationships between stakeholders in addition to the process flow they are especially useful in highlighting areas of inefficiency, duplication or unnecessary processing." [Deployment flowchart. Wikipedia] The business process map "Wikimedia development and deployment flowchart" was drawn using the ConceptDraw PRO diagramming and business graphics software extended with the Business Process Mapping solution from the Business Processes area of ConceptDraw Solution Park.
Business process map
Business process map, frame, flow line, arrow, connector, decision, alternate process,