www.ConceptDraw.com

TQM diagram - Template

"Flow Charts ... Pictures, symbols or text coupled with lines, arrows on lines show direction of flow. Enables modelling of processes; problems/opportunities and decision points etc. Develops a common understanding of a process by those involved. No particular standardisation of symbology, so communication to a different audience may require considerable time and explanation." [ifm.eng.cam.ac.uk/research/dstools/tqm-tools/] The TQM diagram template for the ConceptDraw PRO diagramming and vector drawing software is included in the Total Quality Management (TQM) Diagrams solution from the Quality area of ConceptDraw Solution Park.
TQM flowchart template
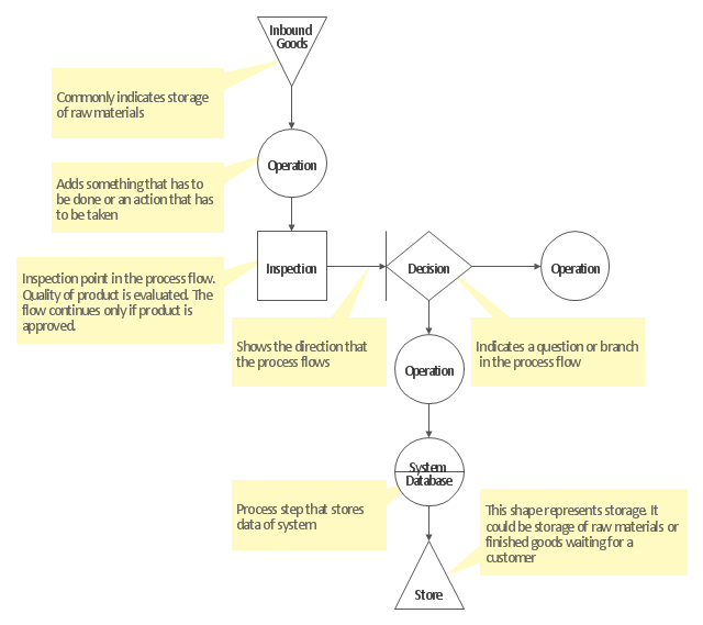
TQM flowchart template, system database, storage, operation, multi in/out decision, multi-input, inspection, measurement, inbound goods,