www.ConceptDraw.com

Login and registration processing

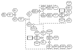
This event-driven process chain (EPC) flowchart sample depicts the login and registration processing. "In computer security, a login or logon refers to the credentials required to obtain access to a computer system or other restricted area. Logging in or on and signing in or on is the process by which individual access to a computer system is controlled by identifying and authenticating the user through the credentials presented by the user. Once a user has logged in, they can then log out or log off when access is no longer needed. To log out is to close off one's access to a computer system after having previously logged in." [Login. Wikipedia] The event-driven process chain flowchart example "Login and registration processing" was created using the ConceptDraw PRO diagramming and vector drawing software extended with the Basic EPC solution from the Business Processes area of ConceptDraw Solution Park.
EPC flowchart
EPC flowchart, system, function, event, disk storage, AND operator,