Opportunity flowchart - Template
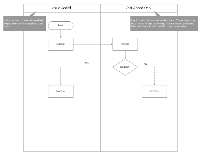
Opportunity flowcharts visualize business processes with decision steps and check points. They are used to improve the business processes by displaying possible process directions and identification of steps that add cost but not value.
This opportunity flowchart template for the ConceptDraw PRO diagramming and vector drawing software is included in the Process Flowcharts solution from the Business Processes area of ConceptDraw Solution Park.