www.ConceptDraw.com

Swim lane process map - Template

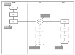
Swim lane business process maps are the type of flow charts that show the organization structure. The maps arranged on a table where the columns or rows display the actors responsible for the steps. The actors may be persons, departments or organizations. Swim lane maps are used to defining of the process bottlenecks and overloaded resources. This swim lane business process map template for the ConceptDraw PRO diagramming and vector drawing software is included in the Process Flowcharts solution from the Business Processes area of ConceptDraw Solution Park.
Template
Template, terminator, swim lanes, vertical swimlanes, process, document, decision,