www.ConceptDraw.com
UML activity diagram
UML activity diagram
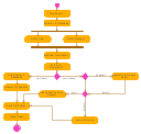
UML activity diagram - Ticket processing system
UML activity diagram