www.ConceptDraw.com

WordPress file-reference ERD

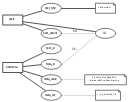
This ERD sample was redesigned from the Wikimedia Commons file: WordPress file-reference ERD.svg. [commons.wikimedia.org/wiki/File:WordPress_file-reference_ERD.svg] "WordPress is a MySQL-backed blogging platform in which uploaded files are saved to a user-configurable uploads directory. Files in this directory can be organised into a number of different subdirectory structures (by default, named by year and month) under wp-content/uploads/ in the installation directory. Files are accessed directly by the web server (and not read/written via the application). Each uploaded file has a single row in the posts table (which may or may not be linked to an actual post row via the post_parent key). The post_type column of this row has a value of 'attachment'. Rows in the postmeta table are linked to this row. Where the meta_key column of postmeta is '_wp_attached_file', the meta_value column is a filename, relative to the WP upload directory." [Web application file-reference methods. Wikiversity] The ERD example "WordPress file-reference ERD" was created using the ConceptDraw PRO diagramming and vector drawing software extended with the Chen Notation solution from the Software Development area of ConceptDraw Solution Park.
ERD
ERD, participation, entity, drawing shapes, attribute,